2023年事末,跟着广东省化妆品质量治理协会发布科普文《警惕!化妆品宣传中常见的10个伪观点》,活性微生物、基因修复、量子科技护肤、注氧/富氧等传播鼓吹被列入“黑名单”,那些使用披着科技外套的“伪观点”举行宣传的产物,迎来了至暗时刻。
回首这一年,微晶、微针类产物“凉”了,海藻面膜“危”了,芋螺肽化妆品被“点名”了,化妆品盲盒被“禁”了,野蛮生长的液体喷鼻皂被“纳入”化妆品羁系了。
时间再往前拨。新规落地三年来,377大众化妆品被年夜范围“下架”,年夜麻化妆品被判“死刑”,刷酸化妆品、干细胞化妆品、食物级化妆品接连被“喊停”……

每一一项羁系动作,都于化妆品范畴掀起不小的波涛。新规倒逼行业进级,化妆品企业面对着更为残暴的洗牌运气。
2024年已经拉开序幕,化妆操行业于合规海潮下的“震荡”仍将继承。“2023年很难,本年可能会更难,看有几多企业能挺住。”一名化妆品企业卖力人如是判定。
01 规范“化妆品”界说,这4类产物完全“凉凉”依据《化妆品监视治理条例》,化妆品是指以涂擦、喷洒或者者其他近似的要领,施用在皮肤、毛发、指甲、口唇等人体外貌,以清洁、掩护、美化、润色为目的的日用化学工业产物。也就是说,判断一种产物是否属在化妆品,该当按照该产物的利用要领、施用部位、利用目的、产物属性来举行界定。
据此,新规实行三年来,一多量处在“灰色地带”的产物,被划上了一道道红线。
一批产物被正式“踢出”化妆品范畴,离别野蛮生永劫代。
譬如,广州市监局发布的《大众化妆品存案问答(五十一期)》明确指出,微针及微晶类产物,是经由过程微针透皮破皮将养分液或者药物注入皮肤表层,从而改善皮肤问题的微整形项目,不属在化妆品。自此,于市场上活跃了十余年的微晶、微针类产物,被划入了医疗器械种别(详情见《微晶、微针类“化妆品”要凉了!》)。
一批产物则被明确“纳入”化妆品领域,遭到新规系统的管束。
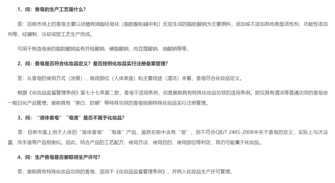
如,广州市监局发布的《大众化妆品存案问答(四十五期)》夸大,市道上用在人体的“液体喷鼻皂”“皂液”产物,虽然名称中含有“皂”,但现实上与洗澡露、洗手液等产物相近似,其仍可能属在化妆品(详情见《留意!这种化妆品面对“年夜洗濯”》)。

截自广州市监局《大众化妆品存案问答(四十五期)》
又如,国度药监局于科普文《勿将玩具当儿童化妆品利用》指出,一些包括眼影、腮红、口红、指甲油等构成的“儿童梳妆台”玩具,只要有一个产物切合化妆品界说,不管其零丁发卖或者者与玩具等其他产物一并发卖,该产物都属在化妆品。
还有有一种相对于隐藏的做法是“盲盒”,即把无证产物及有证产物、妆字号及械字号产物放于一个套盒里,乘虚而入,侵害了消费者好处,无疑对于羁系带来巨年夜挑战。
“这些混合化妆品界说的举动,现实上都是为了规避羁系蒙混过关,妄图低成本、低危害得到高收益。”一名资深法例人士如是暗示。
正如其所言,不管是皂液披着“喷鼻皂”的外套假充日化用品,还有是儿童化妆品打着“玩具”的旗帜发卖,本色上,都是一些企业为规避化妆品新规系统的羁系;微晶、微针类产物以“化妆品”之名兜销,也是试图经由过程打医美的“擦边球”吸引更多消费者。如今,跟着相干文件的颁发,市道上这4类产物也面对整顿下架的终局。
02 严管功能传播鼓吹,这13类观点炒作被“喊停”跟着《化妆品功能传播鼓吹评价规范》等法例的出台,功能传播鼓吹趋在规范化,但于实行历程中,一些功能传播鼓吹究竟是新观点还有是伪观点,仍存于恍惚地带,而于这三年的实践中,功能传播鼓吹获得进一步规范。
2021年,一多量功能传播鼓吹被“喊停”。8月,《科学熟悉“刷酸”美容》一文指出,化妆品可以添加某些“酸”,但与“刷酸医治”有着素质区分,化妆品宣传“刷酸”背法;9月,国度药监局接踵发布科普文《“干细胞化妆品”是个伪观点》《警惕传播鼓吹“促成睫毛生长”的睫毛液》,将传播鼓吹含有“干细胞”的化妆品及传播鼓吹可使睫毛变“浓密”“纤长”的睫毛滋养液、睫毛英华液等产物,判了“死刑”;10月,《“食物级”化妆品是对于消费者的误导》一文剑指“食物级”化妆品,明确化妆品严禁传播鼓吹“食物级”“可食用”。
2022年,羁系继承收紧。1月,国度药监局发布科普文《牙膏不克不及医治疾病》,指出牙膏可以传播鼓吹具备防龋、抑牙菌斑、抗牙素质敏感、减轻牙龈问题等功能,但传播鼓吹“抗幽门螺旋杆菌”缺少科学依据。
7月,广州市药监局经由过程科普文《提示!含“金”“铂粉”身分化妆品没那末神奇》,给传播鼓吹“金”“铂金”的化妆品泼了一盆冷水。文章指出,海内外均无相干权势巨子试验数据或者文献报导证明黄金、铂金具备护肤功能,实为一些不良商家使用公共的猎奇生理误导消费者。
2023年事末,广东省药监局直属化妆品协会官宣平台“广东省化妆品质量治理协会”发布科普文《警惕!化妆品宣传中常见的10个伪观点》,再次重申药妆、干细胞、EGF(表皮生长因子)、黄金美容、械字号面膜/医美面膜、食物级化妆品为“伪观点”,并初次将活性微生物、基因修复、量子科技护肤、注氧/富氧4类传播鼓吹列入“黑名单”,明确标签含有上述10类传播鼓吹的化妆品属在背法产物。
上述化妆品企业卖力人直言,功能传播鼓吹是化妆品的焦点卖点,以前这块羁系不严酷,致使玩各类文字游戏、替代观点的征象触目皆是,如今羁系层明令禁止,“虚伪、强调传播鼓吹功能的乱象将被重点整治,企业传播鼓吹必然要言之有物、通情达理”。
03 抵制原料滥用,这4类产物被“点名”原料的安全性是化妆品安全的条件,只有增强原料安全治理,方可从源头有用节制化妆品的质量安全。基在此,这三年来,我国对于化妆品原料安全的羁系办法于不停动态调解。而原料于合规化的同时,与其联系关系的一多量产物也迎来“存亡劫”。
典型如,2021年5月,国度药监局更新《化妆品禁用原料目次》《化妆品禁用植(动)物原料目次》,年夜麻二酚(CBD)、年夜麻仁果、年夜麻籽油、年夜麻叶提取物4种年夜麻相干原料正式列入化妆品禁用原料。这象征着,年夜麻化妆品完全离别了国人梳妆台。
一波未平一波又起,11月尾, 独一功能为“美白”的377(苯乙基间苯二酚)被禁用在大众化妆品。跟着官方一槌定音,一晚上之间,一多量含有377的大众化妆品掉去正当身份,年夜范围下架。
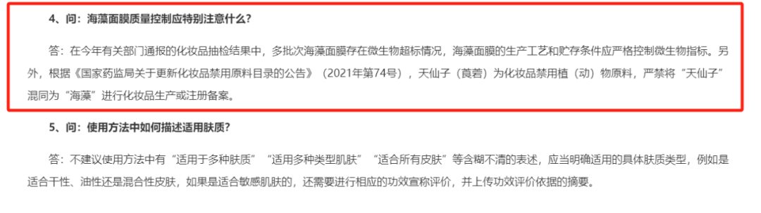
2023年,芋螺肽化妆品及海藻面膜接连被官方“点名”。广州市监局于《大众化妆品存案问答(四十期)》中指出,“芋螺肽”是维琪科技在2023年存案的化妆品新原料,未添加该新原料罢了存案传播鼓吹“芋螺肽”的化妆品,需尽快修改相干传播鼓吹;《大众化妆品存案问答(五十一期)》指出,于已往一年的官方抽检及行政惩罚中,海藻面膜屡次因微生物超标榜上有名,而祸首罪魁是添加了禁用原料“天仙子”,“严禁将‘天仙子’混同为‘海藻’举行化妆品出产或者注册存案”。

截自广州市监局《大众化妆品存案问答(五十一期)》
“羁系层对于原料的种种管束,虽然短时间内会带来动荡,但都因此‘质量安全’为终极目的。”广州某工场卖力人举例,377风浪时行业一片哀嚎,但终极打扫了很多钻空子、使用377名头赚快钱的牌子,而“持证上岗”的377非凡化妆品则迎来了更广漠的市场。
化妆品犯禁词网开创人李锦聪指出,因为我国化妆品缺少对于原料真个周全羁系,存于原料技能尺度规格要求不完美等问题,同时化妆品原料的制备工艺及功能最先“卷”各类新技能,如合成生物学、发酵、促渗、纳米等等,而有些新技能于安全性方面存于必然的危害,他判定,“将来原料安全依然是羁系的重心”。
04 打“擦边球”时代或者将闭幕《化妆品监视治理条例》自施行之日起,便宣告新一轮洗牌正式最先,也把行业拉向了高质量成长的“新周期”。
这三年,各类配套法例密集出台,对于原料、功能传播鼓吹、标签等方面作出了更严酷与详细的要求。据《化妆品不雅察》不彻底统计,仅2023年官方发布的化妆品法例文件就达40个,通知/通知布告9个,中国化妆品法例设置装备摆设正于不停深化,越发细分。
跟着相干政策正式实行,企业于履行历程中不停呈现一些新环境、新问题,需要详细问题详细阐发及解决。基在此,2023年羁系层总计发布21份《大众化妆品存案问答》,对于在可能存于解读差异或者较为恍惚之处,如微晶或者微针类产物是否为化妆品?“液体喷鼻皂”“皂液”是否不属在化妆品?均赐与明确答复。
另据《化妆品不雅察》不彻底统计,2023年国度药监局发布的“化妆品抽检布告”总计超600批次化妆品不切合划定,“化妆品飞行查抄”总计10批次25家企业被要求破产整改、立案查询拜访。
从法例文件数目,到国度局化妆品抽检次数,不丢脸出,国度对于化妆操行业的羁系越发严酷、完美、科学,特别是对于原料端、功能传播鼓吹方面的羁系日益严酷。
上述被“点名”的21类产物即是前车可鉴。广州荃智美肤生物科技研究院研发总监张太军暗示,“国度设计的危害监测体系阐扬了作用,被点名的产物都是行业问题比力凸起的,当局羁系基本上做到了精准”。
中山市喷鼻山化妆品财产研究院院长李彬亦持有不异不雅点,他指出,今朝羁系因此危害治理的思绪为主,“危害治理”会是后面羁系的重要基调,“实在近似这些传递是彻底可以免的,企业只要略加留意就能够,建议行业要搞清化妆品的界说,不要超规模传播鼓吹,于界说答应的规模内出产及发卖产物”。
有不雅点认为,跟着新规系统进一步完美,化妆品及非化妆品、大众化妆品及非凡化妆品的界定区别,以和功能传播鼓吹等都更为明确,将进一步削减虚伪宣传、观点添加以和不法添加等环境的呈现,“‘打擦边球’时代或者将闭幕”。
值患上留意的是,这些被官方明文禁止的化妆品,仍于电商平台泛滥成灾。以“黄金化妆品”为例,早于2022年7月便被广东省药监局点名,但产物名含有“黄金”二字的化妆品于淘宝上仍触目皆是,如某品牌“24K黄金英华液”,传播鼓吹“业界最高含量99.9%纯金”“抗老、修复”“合适所有肤质,敏感肌、妊妇可用”。
上述广州企业卖力人提示,法例逐渐完美后,接下来化妆品羁系会迎来最严履行,一些企业打“擦边球”的举动最佳于官方“喊停”后和时更正,耗损库存,以避免受罚。而据《化妆品不雅察》此前报导,29项新规或者于2024年落地施行,象征着化妆品企业头上的“紧箍咒”将进一步缩紧。
“于高质量成长的主旋律下,化妆操行业愈趋规范化,企业不要再抱荣幸生理,‘合规’才是行稳致远的独一路子”。
本文为转载内容,授权事宜请接洽原著作权人。化妆品 羁系点赞保藏看评论分享至微博分享微信分享QQzone沉浸模式评论
暂无评论哦,快来评价一下吧!下载界面新闻
微信公家号
微博上海界面财联社科技株式会社 版权所有 © 2014-2026 JIEMIAN.COM
关在咱们接洽咱们告白互助注册和谈投稿须知版权声明举报和措置2023年,这9类产物被“封杀”2024年已经拉开序幕,化妆操行业于合规海潮下的“震荡”仍将继承。
化妆品不雅察 · 2024/01/03 14:18
文|化妆品不雅察
-凯发